实验精馏高真空系统杂谈(三)
实现实验室高真空精馏,则所用精馏设备之主、被动两个方面的性能如何?实为能否顺利实现高真空操作之关键所在;这里差一点,那里差一点,累加起来即很难达到预定要求,故必须严格把各种因素分解到位,使之局部全面达标,则高真空精馏也是能轻松实现的。
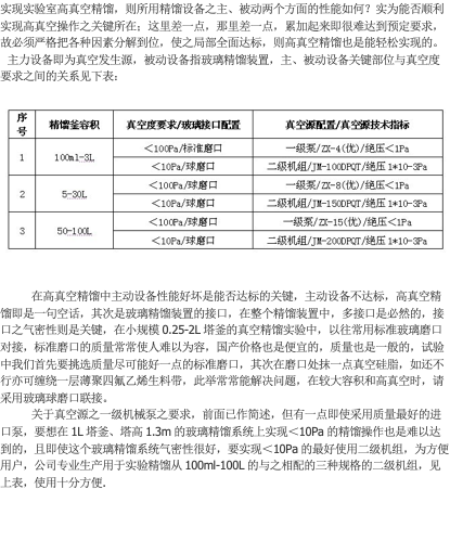
主力设备即为真空发生源,被动设备指玻璃精馏装置,主、被动设备关键部位与真空度要求之间的关系见下表:

在高真空精馏中主动设备性能好坏是能否达标的关键,主动设备不达标,高真空精馏即是一句空话,其次是玻璃精馏装置的接口,在整个精馏装置中,多接口是必然的,接口之气密性则是关键,在小规模0.25-2L塔釜的真空精馏实验中,以往常用标准玻璃磨口对接,标准磨口的质量常常使人难以为容,国产价格也是便宜的,质量也是一般的,试验中我们首先要挑选质量尽可能好一点的标准磨口,其次在磨口处抹一点真空硅脂,如还不行亦可缠绕一层薄聚四氟乙烯生料带,此举常常能解决问题,在较大容积和高真空时,请采用玻璃球磨口联接。
关于真空源之一级机械泵之要求,前面已作简述,但有一点即使采用质量最好的进口泵,要想在1L塔釜、塔高1.3m的玻璃精馏系统上实现<10Pa的精馏操作也是难以达到的,且即使这个玻璃精馏系统气密性很好,要实现<10Pa的最好使用二级机组,为方便用户,公司专业生产用于实验精馏从100ml-100L的与之相配的三种规格的二级机组,见上表,使用十分方便.